联系我们
|
武汉岩土所
Toggle navigation
首页
实验室概况
实验室简介
学术委员会
现任领导
历任领导
组织架构
历史沿革
联系我们
科学研究
研究方向
重大课题
成果贡献
科技动态
研究团队
院士
研究员
副研究员
创新团队
开放交流
合作交流
学术会议
开放基金
人才培养
招生简章
学科方向
人才招聘
运行管理
实验室文化
实验室画册
规章制度
通知公告
共享服务
大型仪器设备
科学普及与宣传
参观预约
开放交流
合作交流
学术会议
开放基金
合作交流
学术会议
开放基金
首页
>
开放交流
>
学术会议
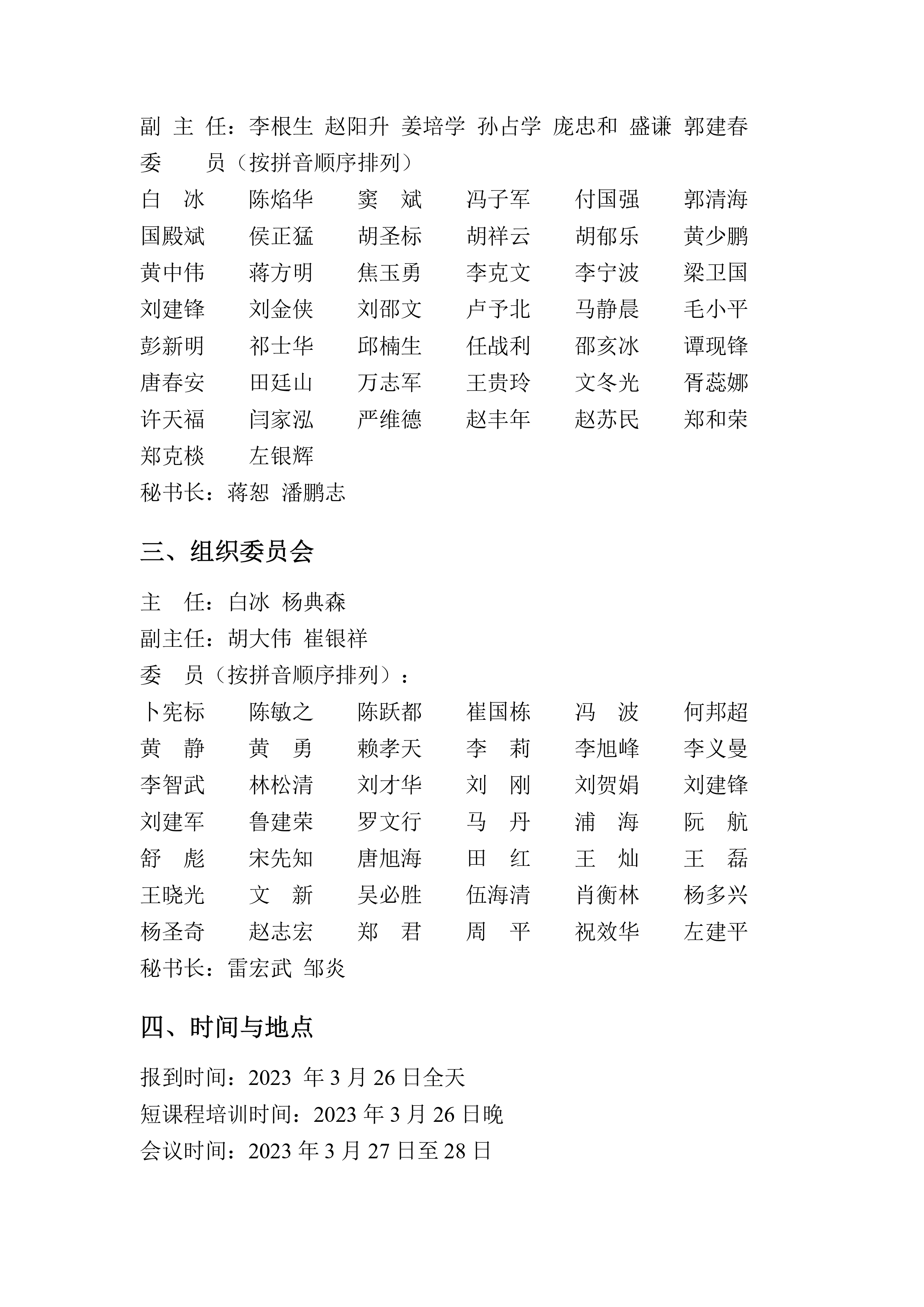
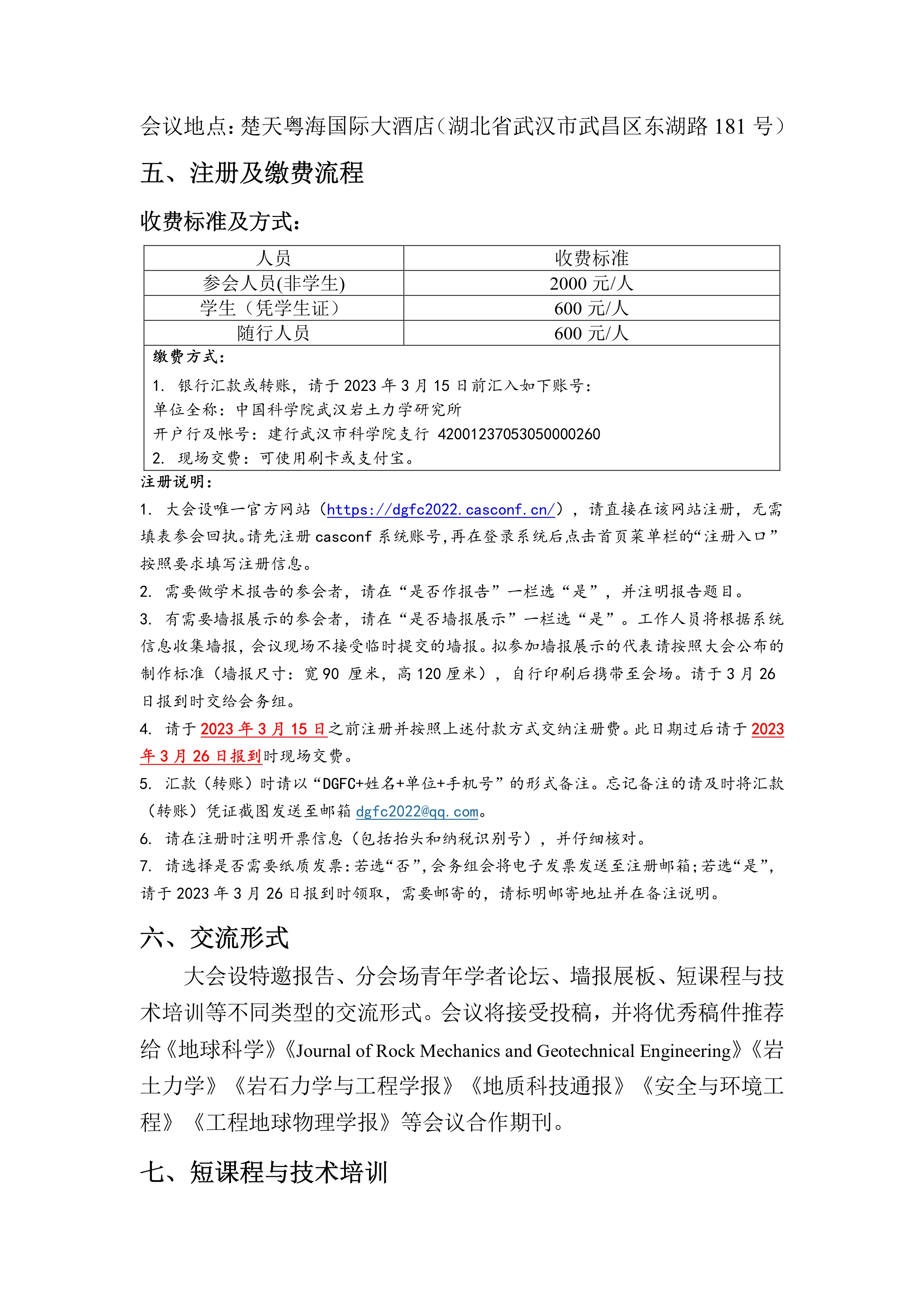
(五号通知)中国深部地热论坛2023
发布时间:2023-03-01 15:00
附件下载:
上一篇:岩土力学与工程青年沙龙【第6期】——岩土数值方法创新发展与工程前沿成功举办
下一篇:岩土力学与工程青年沙龙【第5期】——地下碳中和与清洁能源开发利用成功举办
LRSM@whrsm.ac.cn
地址:湖北省武汉市武昌区水果湖街小洪山2号
友情链接
中国科学院
中华人民共和国科学技术部
国家自然科学基金委员会
湖北省科学技术厅
中国科学院武汉岩土力学研究所
岩土力学与工程实验测试中心
实验室概况
科学研究
研究团队
开放交流
人才培养
运行管理
共享服务
岩土力学与工程安全全国重点实验室 © 版权所有
鄂ICP备05001981号-4
鄂公网安备 42010602001893号