实验室固井水泥碳化腐蚀研究取得进展

发布时间:2020-10-14 18:38

  CO2地质利用与封存场地CO2注入井、监测井等井筒的存在,为CO2从储层迁移至浅层地下水和地表提供了泄漏通道。大量CO2注入储层后,使储层形成低pH、高CO2浓度的腐蚀性环境,导致井筒固井水泥发生渗透系数增大、机械强度降低、密封性丧失等劣化过程,加剧了CO2通过井筒泄漏的风险。因此,研究CO2地质利用与封存环境下固井水泥与高浓度CO2反应的碳化腐蚀过程,揭示固井水泥碳化腐蚀后三维孔隙结构变化和反应层分布规律,可实现CO2通过井筒泄漏风险的量化评估,同时可为井筒防CO2腐蚀材料与工艺开发提供依据,从而有效降低CO2通过井筒泄漏风险,确保CO2地质利用与封存工程安全稳定运行,具有重要的工程意义和研究价值。

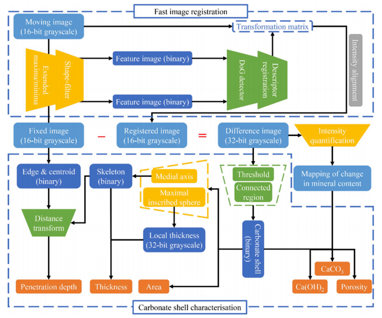
  本研究利用高温高压反应釜模拟CO2地质利用与封存环境下CO2储层的低pH、高CO2浓度腐蚀环境,对固井水泥碳化腐蚀的过程进行研究,并采用微米CT表征手段和基于ImageJ开发的CT扫描图像后处理程序,对上述碳化腐蚀过程进行分析表征。通过分析微米CT扫描结果,揭示了固井水泥与CO2反应后固井水泥三维孔隙结构变化和反应层分布规律,开发了反应前后CT图像校准和矿物组成演化半定量计算的新方法,并首次提出了基于CT扫描的水泥碳化程度定量评价判据——碳化因子。研究结果表明,水泥碳化作用形成的致密碳酸钙层可阻止高浓度CO2向水泥内部的渗透,从而使碳酸钙层形成后水泥的腐蚀速率降低。水泥内部裂隙中形成的碳酸钙沉淀可减小裂隙开度,有助于控制CO2在水泥内部的运移。

  研究成果已发表于水泥和混凝土研究最具影响力的杂志之一Cement & Concrete Composites(最新影响因子6.26),通讯作者为张力为研究员。研究成果主要由国家自然科学基金(41807275、41902258)资助。

  论文题目:Characterisation of wellbore cement microstructure alteration under geologic carbon storage using X-ray computed micro-tomography: A framework for fast CT image registration and carbonate shell morphology quantification

  论文链接:https://www.sciencedirect.com/science/article/pii/S0958946520300159

   

  图1 基于微米CT的水泥碳化腐蚀过程表征流程

   

  图2 固井水泥与高浓度CO2反应后孔隙度变化的二维视图

   

  图3 固井水泥与高浓度CO2反应后碳酸钙、氢氧化钙和孔隙度变化的三维视图

   

  图4 固井水泥与高浓度CO2反应后碳酸钙反应层的分布

附件下载:
  • LRSM@whrsm.ac.cn
  • 地址:湖北省武汉市武昌区水果湖街小洪山2号