随着“双碳”目标深入推进,氢能作为清洁高效的二次能源载体,其规模化储存技术已成为能源体系转型的关键支撑。盐穴储氢库因其储量大、成本低、安全性较高等优势,被认为是实现大规模地下储氢的关键途径之一。然而,氢分子尺度小、渗透性强,而我国盐岩地层夹层发育,地质条件复杂,使得泄漏风险成为制约盐穴储氢安全发展的核心挑战,亟需开展深入研究为地质储氢基础设施建设与布局提供技术支撑。
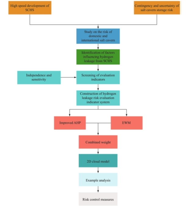
岩土力学与工程安全全国重点实验室油气地下储备与开发研究中心团队围绕盐穴储氢库泄漏风险评价开展研究,系统识别并梳理了影响泄漏的三大类风险因素:地质因素、生化反应因素与工程因素。在此基础上,构建了涵盖(夹层、断层、盖层、化学反应、生物反应、井筒、矿柱、注采频率)等8项指标的泄漏风险评估体系。研究引入云模型,将泄漏发生的概率等级与后果等级作为云模型数字特征,有效表征风险评估过程中普遍存在的模糊性与随机性。同时,采用组合赋权法确定各风险指标权重,克服了传统方法中主观性强或数据依赖度高的缺陷。通过定性与定量相结合的综合评估方法,研究实现了对盐穴储氢库泄漏风险的系统分析与分级判定。

图 1技术路线
研究以某在建盐穴储氢库为案例开展应用验证。结果表明,该储库整体泄漏风险处于可接受水平,但其井筒完整性风险接近IV级(需决策干预)。这一结论与工程实践中“井筒是盐穴储氢泄漏薄弱环节”的普遍认识高度一致。针对关键薄弱环节,研究进一步提出风险防控建议,包括:对薄弱夹层实施注浆封堵、强化井筒完整性监测并评估生化反应对储气性能及运行安全的潜在影响等。这与实际盐穴储氢库工程中井筒是泄漏薄弱环节的认知高度一致。研究还提出了针对性的风险防控建议,如针对薄弱夹层实施注浆封堵、加强井筒完整性监测、评估生化反应对储气性能的影响等。

图2各类风险评价对照

图3云模型风险评价云图
相关成果以封面文章形式在国际学术期刊《Deep Underground Science and Engineering》在线发表,通讯作者为施锡林研究员。研究工作得到国家自然科学基金优秀青年科学基金(52122403)、中国科学院青年创新促进会优秀会员(Y2023089)等项目资助。

论文链接:
https://onlinelibrary.wiley.com/doi/10.1002/dug2.70011
(撰稿人:白炜政 施锡林)
附件下载: