氢能是未来全球极具发展潜力的清洁能源,大规模、长周期的安全储存是实现氢能产业高质量发展的关键。盐穴因其密封性好、稳定性高、储氢成本低等优势,被视为大规模储氢的理想场所。然而,氢气具有高扩散性、易引发氢脆等独特理化特性,对盐穴储氢库的运行参数(如运行压力、注采速率、循环频率)设计提出了更为严苛的要求。目前,针对氢气环境的系统性运行参数设计原则体系尚不完善,制约了盐穴储氢技术的工程化推广与安全高效运行。
近日,中国科学院武汉岩土力学研究所杨春和院士团队在能源领域权威期刊《Applied Energy》上发表题为“Design principles for key operational parameters of salt cavern hydrogen storage”的论文。该论文系统梳理了盐穴储氢运行参数的研究现状,从地质力学、密封性、井筒完整性、力学稳定性、输送保障及运行可行性等多个维度,提出了面向盐穴储氢的运行参数精细化设计原则体系。该体系针对氢气的强渗透性、高扩散性、氢脆效应等特性,强化了定量化约束条件,包括渗漏损失控制、氢脆折减系数等,为盐穴储氢的安全高效运行提供了理论依据。
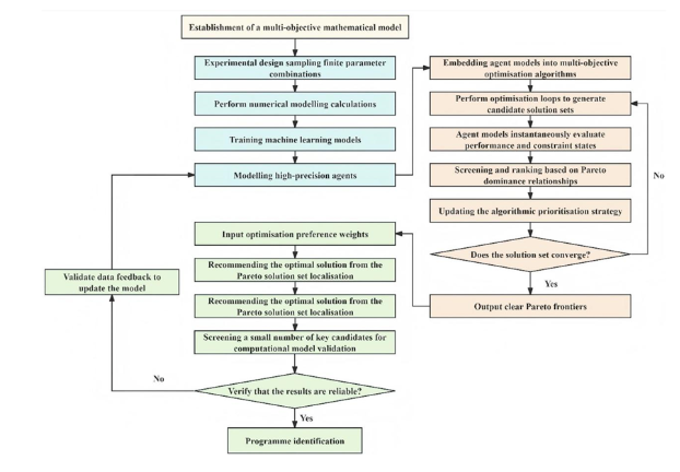
该论文系统分析了运行压力窗口、注采速率、循环频率等关键参数间的耦合作用机制,构建了以安全、高效、长寿、经济为优化目标的盐穴储氢运行参数多目标优化框架,并对比了传统基于物理模型的优化方法与人工智能代理模型辅助的优化方法,揭示了多目标之间的权衡关系,为不同应用场景下(如日调峰、季节性储氢、战略储备)运行参数的优化决策提供了科学支撑。论文进一步梳理了当前盐穴储氢在科学机理认知、技术方法与工具、工程实践等方面面临的挑战,并提出了深化全生命周期动态优化、加强基础理论与实验研究、发展智能化运行管理系统、构建跨尺度数值模拟框架、探索海上盐穴储氢潜力等未来重点研究方向。该论文为盐穴储氢领域的研究人员与工程技术人员提供了系统性的理论参考与技术指引,对推动盐穴储氢技术从示范向规模化应用发展具有重要意义。
论文通讯作者为施锡林研究员,第一作者为博士生付柳鹏。研究工作得到了国家重点研发计划“地质储氢库适用性及安全关键技术”(2024YFB4007100)、国家自然科学基金(52274073)、武汉市自然科学基金(2024040701010062)等项目资助。
论文链接:
https://www.sciencedirect.com/science/article/pii/S0306261926003995

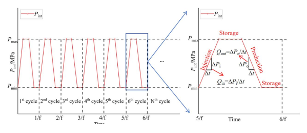
图 1 盐穴储氢的典型运行参数曲线

图 2 盐穴储氢的运行参数优化目标

图 3 基于AI驱动的运行参数多目标优化框架

图 4 盐穴储氢THMCB耦合过程示意图
(撰稿人:付柳鹏 施锡林)
附件下载: