联系我们
|
武汉岩土所
Toggle navigation
首页
实验室概况
实验室简介
学术委员会
现任领导
历任领导
组织架构
历史沿革
联系我们
科学研究
研究方向
重大课题
成果贡献
科技动态
研究团队
院士
研究员
副研究员
创新团队
开放交流
合作交流
学术会议
开放基金
人才培养
招生简章
学科方向
人才招聘
运行管理
实验室党建文化
实验室画册
规章制度
通知公告
共享服务
大型仪器设备
科学普及与宣传
参观预约
运行管理
实验室文化
实验室画册
规章制度
通知公告
实验室文化
实验室画册
规章制度
通知公告
首页
>
运行管理
>
通知公告
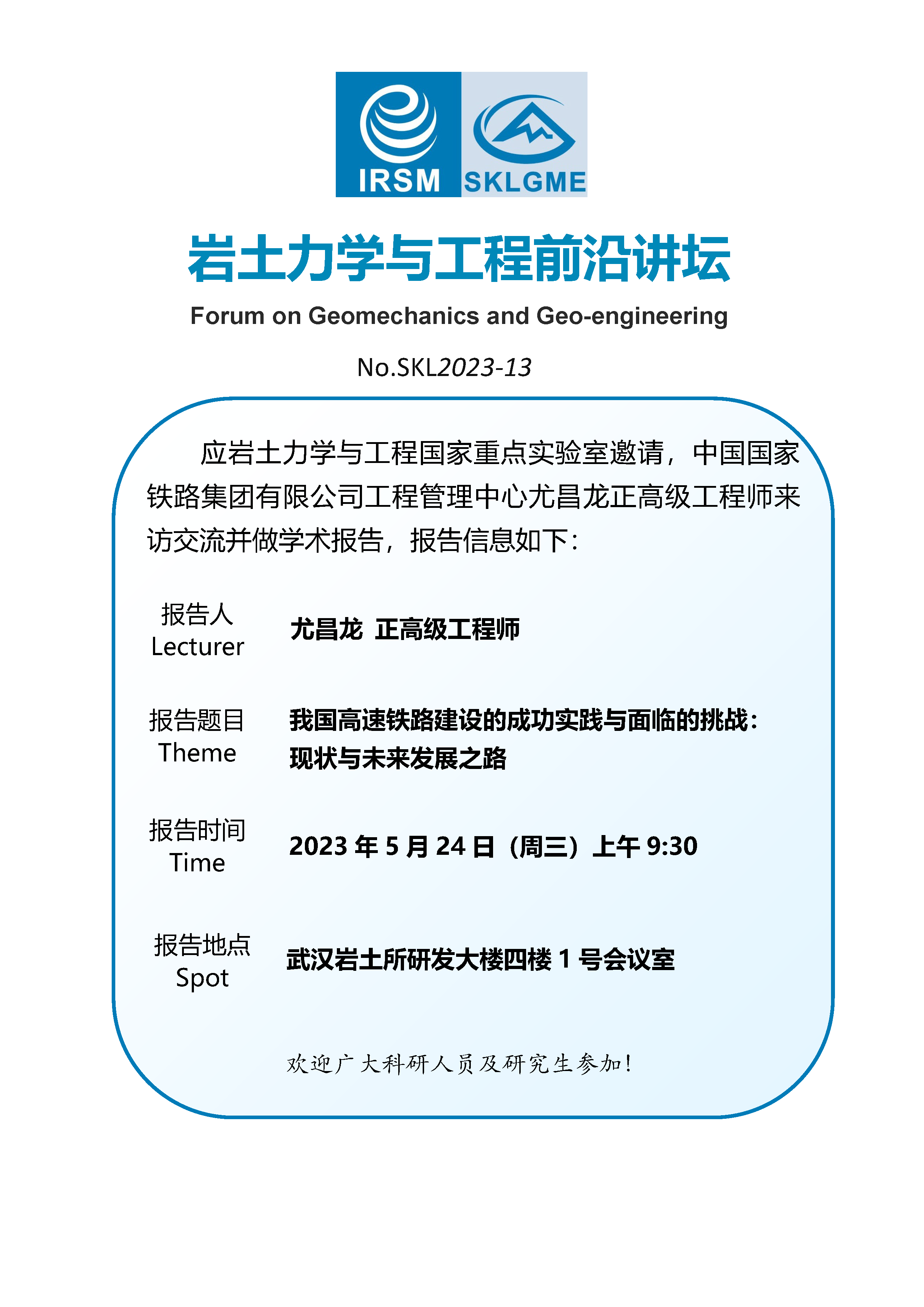
岩土力学与工程前沿讲坛——我国高速铁路建设的成功实践与面临的挑战:现状与未来发展之路
发布时间:2023-05-23 11:24
附件下载:
上一篇:岩土力学与工程前沿讲坛——复杂材料—材料结构状态集合理论
下一篇:岩土力学与工程前沿讲坛——高性能分布式光纤传感设备及其在城市地区的应用
LRSM@whrsm.ac.cn
地址:湖北省武汉市武昌区水果湖街小洪山2号
友情链接
中国科学院
中华人民共和国科学技术部
国家自然科学基金委员会
湖北省科学技术厅
中国科学院武汉岩土力学研究所
岩土力学与工程实验测试中心
实验室概况
科学研究
研究团队
开放交流
人才培养
运行管理
共享服务
岩土力学与工程安全全国重点实验室 © 版权所有
鄂ICP备05001981号-4
鄂公网安备 42010602001893号